261人!辽宁又一批事业单位招聘!

正在找工作的小伙伴们注意啦
我省又一批事业单位发布
招聘速览
1.沈阳农业大学面向社会公开招聘高层次人才38人
2.沈阳化工大学面向社会公开招聘高层次人才60人
3.锦州医科大学及附属医院面向社会公开招聘博士及以上高层次人才103人
4.营口理工学院面向社会公开引进高层次人才8人
5.辽宁工程职业学院面向社会公开招聘高层次和高级技能人才7人
6.兴城市部分事业单位公开招聘急需紧缺专业人才45人
具体有哪些招聘条件?
如何报名?
快来看看
沈阳农业大学
招聘岗位:本次计划招聘32个岗位共38人。

招聘方式:考核。
报名时间:8月9日起至12月31日止;视报名情况适时开展考核,招满为止。
报名方式:网上报名。符合招聘条件的应聘者可登录沈阳农业大学人事处网站进入公开招聘报名系统进行报名。每名应聘者只能申报一个岗位。沈阳农业大学人事处网站:
http://rsc.syau.edu.cn/
咨询电话:024-88487039
扫码查看招聘信息详情
↓↓↓

沈阳化工大学
招聘岗位:本次计划招聘15个岗位共60人。

招聘方式:考核。
报名时间:8月11日至12月31日止。
报名方式:网上报名。符合招聘条件的应聘者按照《沈阳化工大学2025年公开招聘高层次人才计划信息表(第二批)》将个人简历发送到对应岗位招聘邮箱。网上报名时应明确填写申报岗位序号和岗位名称,且每人限报一个岗位。邮件主题:岗位序号+岗位名称+姓名+最高学历专业名称+最高学历毕业时间。
咨询电话:024-89385615
扫码查看招聘信息详情
↓↓↓

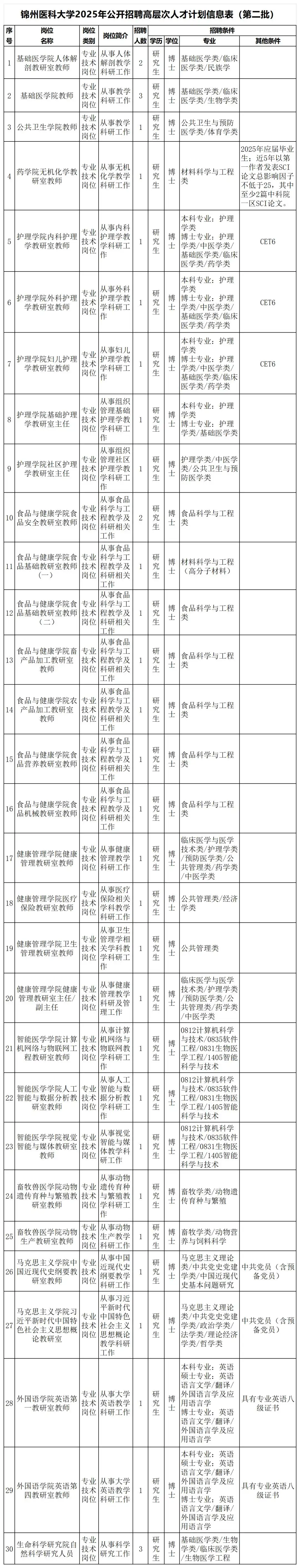
锦州医科大学及附属医院
招聘岗位:本次计划招聘88个岗位共103人。




招聘方式:考核。
报名时间:8月11日至12月31日。
报名方式:网上报名。请认真阅读公告和计划信息表,选择符合自身条件的岗位进行报名,且每人只能报考一个岗位。确定报考岗位后,请下载《锦州医科大学及附属医院2025年公开招聘高层次人才报名表》,按要求填写后发送至邮箱:
rsc@jzmu.edu.cn。
咨询电话:
锦州医科大学:李老师,0416-3675023;
附属第一医院:韩老师,0416-4197084;
附属第二医院:姜老师,13841612543;
附属第三医院:李老师,0416-3999275。
报名期间咨询电话开通时间为工作日周一至周五上午8:30—11:00,下午13:30—16:30,节假日及其它时间请通过邮箱咨询。
扫码查看招聘信息详情
↓↓↓

营口理工学院
招聘岗位:本次计划招聘6个岗位共8人。

招聘方式:面试考核。
报名时间:发布公告之日起,额满为止。
报名方式:网上报名。凡有意应聘者,可以在营口理工学院人事处官网下载并填写《营口理工学院公开引进高层次人才报名表》,将报名表及本人身份证、学位证、毕业证、专业技术职务资格证等相关证件及科研成果扫描件发送至用人单位联系人电子邮箱或人事处邮箱。营口理工学院人事处官网:
https://www.yku.edu.cn/rsc
营口理工学院人事处邮箱:
yklgrsc@yku.edu.cn
咨询电话:0417-3588559
扫码查看招聘信息详情
↓↓↓

辽宁工程职业学院
招聘岗位:本次计划招聘3个岗位共7人。

报名时间:8月14日至8月18日(工作日上午8:30-11:00,下午13:30-16:00)。
报名方式:现场报名。
报名地点:铁岭市凡河新区鸭绿江路18号,辽宁工程职业学院人事处(高职楼508室),逾期不再受理。
咨询电话:
辽宁工程职业学院人事处024-72230696;024-72230007
扫码查看招聘信息详情
↓↓↓

兴城市
招聘岗位:本次计划招聘40个岗位共45人。

招聘方式:本次招聘采取“笔试+面试”的方式进行。
报名时间:8月14日至20日,工作日(上午8:30-11:30,下午1:30-4:30)。
报名方式:现场报名。
报名地址:兴城市人力资源和社会保障局(临河大街30号)一楼大厅。
咨询电话:0429-5889006(工作日的工作时间)
扫码查看招聘信息详情
↓↓↓

