跟我一起做电源,boost升压电源,24V转60V,有图纸?
#精品长文创作季#
一直在讲怎么维修电源,看的都会,一旦维修起来还是无从下手,主要还是因为有很多电子爱好者,初学者,对电源元器件的不熟悉,对工具的不熟悉,即使发现故障元件,也不清楚怎么更换,手里没有型号的元件可不可以替换,害怕修不好,放炮冒烟,心中又畏惧心理,不敢迈出第一步。
根据本人多年来的经验,总结出一些适合初学者的方法,现在的理论漫天飞,没有实际感官认知,不会有很深的印象,看过后,没几天就忘了,我想只要动手设计,才能更快理解电源原理。
设计一款低压DC-DC转换电路,避免高压发生危险,等低压都做成熟了,在把输入电压提高,如48V输入,72V输入,120V输入,180V,300V,这样越做越有信心。
主要目的就是一起动手做起来,否则一直纸上谈兵,没有实际操作,从最基本的工作做起,买工具,买电子元器件,看图纸,焊接样机,测试电路。
这次电源制作主要针对初学者和电子爱好者,有问题不要私信,直接留言,这样大家都可以看到,互相学习,还有就是咱们比较有经验的师傅们,也要及时提出宝贵的意见,我这里工具和元器件还是比较全的,有一些好的想法要一起交流探讨。让我们共同学习,共同提高。
本人不是专业电源工程师,是一名业余电源爱好者,对于设计电源力求最简单的工作电路,不涉及具体设计复杂公式,本人对那也复杂的公式还是比较头疼,只是根据个人一点点经验,测试出来的参数,只要按照参数制作,基本都会成功,人人都可以仿制。
对元器件选型没有考虑太严格,手里有的元件就直接使用,不用非要和我的元件参数一样,可以根据手里有的元件制作,只是保证电路可以正常工作。所谓正常工作是指对电源设计的要求,正常电源要满足很多条件,如效率,成本,EMI,EMC等等,都能达到设计要求才能算是一款合格的产品,但是由于时间的关系只能把各个技术指标降低。
这里只设计给了两个指标,一是达到设计输出电压,二是达到设计功率,如果只要满足正常输出电压,这是非常容易实现的,但是这样做又没有实际的意义,不能带负载的电源怎么能叫电源呢?如果能制作达到设计的输出电压,也就完成制作电源一半的工作,剩下一半是只要能带起满载,个人认为就算成功。
短时间不能把一款电源各个指标做完整。其它的效率和成本等其它指标都不考虑,毕竟是以学习为目的,没有那么多的条件约束。前期不要一口吃个胖子,容易失败,制作失败对自己打击比较大,第一次还是要制作成功,加大自己学习的信心,以后可以慢慢自己改变参数,逐步完成各个指标,提高电路性能,剩下的效率提高,元器件的选型,保护电路,成本控制,还要进行大量实验,是练手的好项目。
通过这个实验并不是要把这个电源做的多么好,最主要的还是学习这个电路的原理和对手能力,如果只看原理图印象还是不够深刻,尤其是38系列电源芯片外围电路元件作用,掌握了这个电路的基本特性,对制作其它的电源就会容易很多。
如果可以制作出一款电源,那么对于维修电源来说是轻而易举的事,因为你知道电路是如何工作的,应该测试哪里信号。关键点的电压是多少,波形是什么样的,即使遇到在问题,你都可以找到问题,并修复成功,维修和设计是相互提高的工作,遇到一些通病,在你做设计的时候应该知道如何去避免那样的设计,这是你提高设计的最好经验。
这是一个比较容易制作的电源,它能锻炼你的动手能力,还会提高你电路图的理解,是一个非常好的实验,后续有时间还会分享其它的电源拓扑结构,一步一步设计,如LED电源,BUCK降压电源,PFC电源,反激电源,正激电源,半桥电源,全桥电源,单相逆变电源,三相逆变电源等等。
每天还要努力搬砖,只能利用晚上的时间,正所谓8小时之外求生存,8小时之外求发展,也是为自己积累工作经验。
毕竟是孤木不成舟独木不成林,在自己有能力的范围内会积极去做,避免不了有所漏洞,还需要大家及时补充。能让这个项目带给我们更多的收获。
好了下面开始进入正题,准备工作,针对零基础的同学建议购买的设备和电子元件,手里已经有设备的,可以跳过准备过程,直接进入焊接调试步骤。
一、准备工具
准备必要工具,电烙铁,焊锡丝,万用表,直流稳压电源
注意电烙铁要买内热式35W就可以,没什么特殊的要求,唯一一点,现在又休眠的电烙铁,长时间不用会进入待机模式,保护烙铁头和节约能源。
焊锡丝要买好一点的,质量不好的焊锡丝,影响焊接,尤其初学者,焊锡一定要流动性要好,焊点光亮,购买之前一定要焊接测试一下。
万用表买一块数字表,自动量程的,要不换挡很麻烦,换来换去,注意万用表电池一定要买5号电池的,不要买9V供电的万用表,容易没电,购买不方便。
直流稳压电源,0-30V5A,如果不购买稳压电源也可以,用普通的开关电源,但是普通电源没有横流模式,不适合调试。
直流稳压电源是线性电源,可以恒压横流,即使短路,电源会横流输出,不会烧毁电源板。
如果在经济能力允许下,打算以后做硬件的,工具可以买好一点,看个人能力。
二、准备电子元器件
此次电源设计都是采用直插式电子元件,方便安装焊接,现在量产电源基本都用贴片元件,节省空间和成本。

材料清单表
L1电感可以自己绕,也够也购买现成的成品,直径30mm铁硅铝磁环,200uH左右。
自制使用0.8MM漆包线两根并绕40圈。
图中不标注功率均为四分之一瓦电阻。
第一、可以网上购买,但是购买的少,不便下单
第二、去电子市场购买
第三、去家电维修部购买
第四、购买一些淘汰电路板,可以拆到一些元件。
三、设计要求
这次所用的电路结构是升压结构,就是把电压提高到需要的电压,比如电瓶的电压是12V的,当一个设备是电池供电,需要一个或多个电压,可以比电池电压高也可以比电池电压低,这时候就需要电路进行电压转换。把12V电压升高或者降低到需要的电压,当然这种方法有很多,电路结构也很多。
这次我们想做一个升压电路,主要是锻炼我们的动手能力。
具体设计参数要求,电子元件越少越好
输入电压:17-28V
输出电压:60V
输出电流:1A
输出功率:60W
四、根据图纸焊接

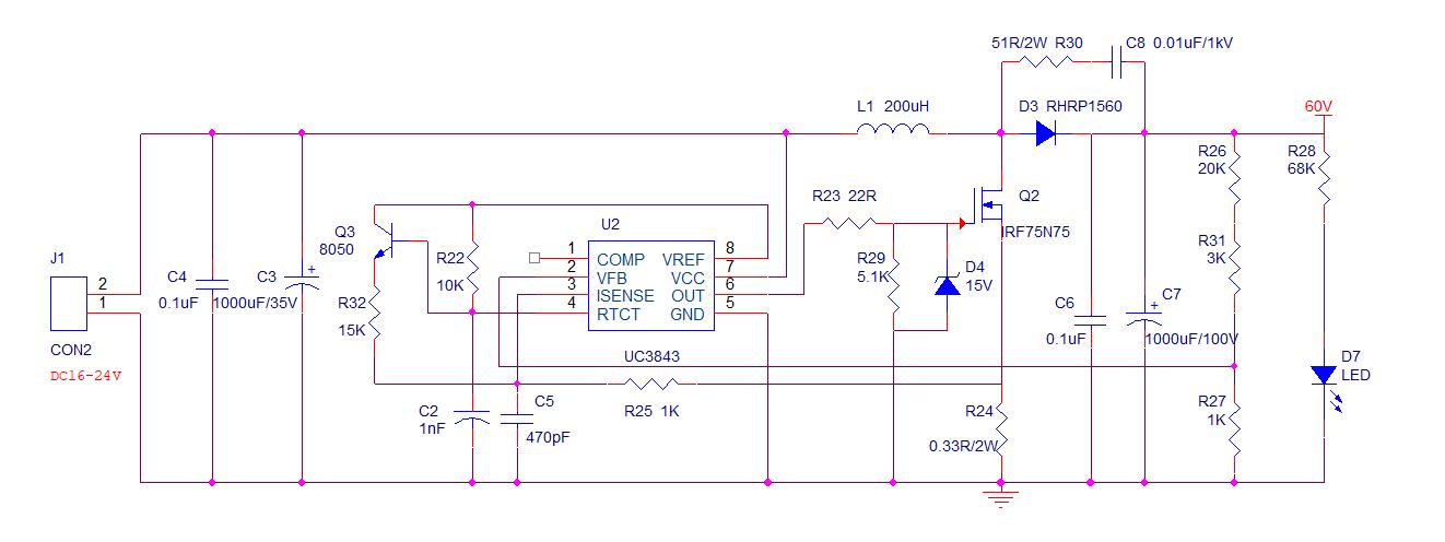
电路原理图
用洞洞板焊接,也可以用面包板。
这个不管是用面板板还是洞洞板,都可以制作成功,面板板何以反复使用,洞洞板基本就是一次性的,还比较费焊锡,大电流的正极和负极一定要用锡走线,可以减少压降和发热,提高效率。
根据图纸把元器件做一个大概的布局,我这个焊接的比较难看,不建议大家这么做,一定要合理布局,因为当你第一次制作的时候很容易连到一起,我为什么没有合理布局呢,也是比较急,后来又改来改去,所以才这么难看,如果做成功,想要做成成品,我会画PCB电路板,好好布局的。布局也不要要求太完美,尽可能的布局合理就行,飞几根线是没问题的,包括做产品也是,一定要先实现功能,先期不要把不重要的工作耽误太多的时间。

成品照片
当然你如果很有信心,你也可以随意焊接,只要注意不短路就可以。
这里布局又一个大概的思路,确定电源输入输出端,把电源芯片放到板子中间,开始把外围元件放好,MOS开关管的位置,电感的位置和整流管的位置,确定可以走线,尽可能避免交叉,然后用焊锡连接到一起。功率MOS管和整流二极管会发热,一定要加散热片,把散热片的文职预留出来。

成品照片
五、通电测试
在焊接完成后,一定要检查好输入输出电路是否有短路,观察板子有没有焊锡渣。

震荡三角波
要单独测试电路,不要一开始就整机调试,具体方法是,稳压电源调到17V,图中的电感和7脚断开,电压直接连接到电源芯片7脚,这时用万用表测量8脚电压,如果有5V电压,说明内部基准电路工作了,在测试4脚三角波电压,应该在2.2V左右,芯片开始震荡,测试3脚电压应该为0V,6脚是脉冲输出,万用表测不到,要用示波器观察,如果没有示波器,就不用测试驱动波形了。

空载波形
7脚连接到电源输入端,此处芯片没有做稳压电路,直接用的电源电压24V,只要不超过34V,实验是没有问题的,如果要想稳定,最好加入一颗LM7818稳压芯片,对电源电压的波动会好一点,我没有加入稳压芯片,只是为了实验,也没有做极端测试。如果你们有使用环境可以测试一下。

带负载波形

输出电压
六、调试
在测试过程中,发现哪里有问题,在做调试
遇到的问题,开始使用的小整流管1N5819,上电就击穿短路了,它的耐压只有40V,更换一颗高电压大电流的整流管,电压可以稳定输出60V,这里显示59.4V,是可以稳定到60V的,主要是因为电阻不是高精度电阻,有温漂,重新设置电阻值比例,也可以解决,知道问题,也就没有去管。
开始带负载,带轻载可以,发现一带满载电压就掉下去,当时设计的频率是50K左右,应该是频率比较低,电感储能不够,把频率提到到100K,在带满载1A,电压就不会往下掉了。
输入24V,电流2.67A,输出60V,1A,效率在92%。已经非常好了。

输入电压

输入电流

输出电压

负载电阻
六、优化
电源可以输出电压了,可以带满载,基本就算成功了,达到预期设计值,剩下还可以提高指标,优化电路,提高电源效率,提高电源可靠性,增加保护电路,改变输出电压等等,是锻炼的一个好机会,这样可以掌握的更深刻。
七、总结
这次电源制作比较匆忙,总提还算很成功,但有很多细节没有展现出来,下次在整理一下细节。目前对于细节也不用太在乎,只要能输出电压就可以,剩下的细节原理,在慢慢吃透。
本人多年单片机软件硬件开发经验和电路维修经验,学电路,加关注,让你学习不迷路,您的点赞是我分享经验的最大动力,有问题请留言探讨。
