邵佳一或携外籍助教上任,足协此前为国足主帅制定进2030年世界杯目标,选帅过程公布:多名中方、外籍教练从超五方面展开较量
11月5日,中国足协官方宣布,经过公开选聘,邵佳一出任中国国家男子足球队新任主教练。
中国足协在官方公告中写道:“中国足协于2025年9月5日发布中国国家男子足球队主教练公开选聘公告,有多名符合报名条件和要求的中方、外籍教练候选人进入初选环节。随后,由中外资深足球专家组成的选聘专家组严格按照选聘标准和程序对候选人进行了初选、线上面试,就候选人执教履历、比赛理念、训练比赛指导和管理方法、沟通交流能力、岗位适配性等方面展开充分评议,并提出推荐人选。中国足球协会综合考虑以往国家队主教练选聘经验和教训、中国男子足球现状与水平、国家队长远建设与发展、教练员素质与执教能力、专家组意见等因素,经慎重研究,决定聘任邵佳一为中国国家男子足球队主教练。”

此前据《足球》报道,邵佳一或将携外籍助理教练上任。邵佳一现年45岁,前中国国脚,曾担任过国足助教,并执教过U19国足以及U20国足。他从2024年7月起担任青岛西海岸的主教练,2024赛季他带队获得中超第十名,本赛季中超29轮战罢,青岛西海岸排在联赛第九。

图片
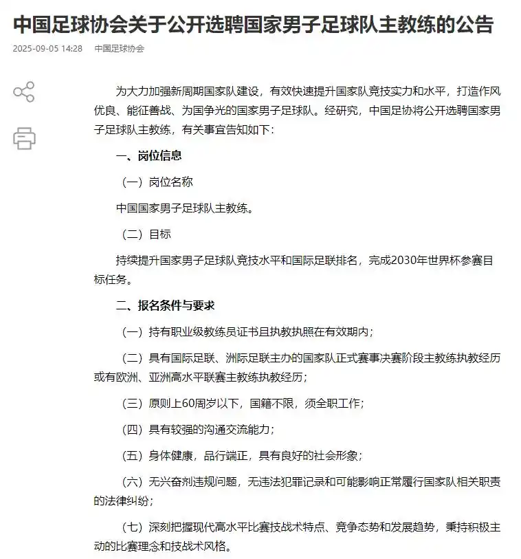
2025年9月5日,中国足协在发布公开选聘国家男子足球队主教练的公告中提到,选帅目标是“持续提升国家男子足球队竞技水平和国际足联排名,完成2030年世界杯参赛目标任务”。

免责声明:由于无法甄别是否为投稿用户创作以及文章的准确性,本站尊重并保护知识产权,根据《信息网络传播权保护条例》,如我们转载的作品侵犯了您的权利,请您通知我们,请将本侵权页面网址发送邮件到qingge@88.com,深感抱歉,我们会做删除处理。
