关注!2024年全国硕士研究生招生考试《教育综合考试大纲》公布

教育部教育考试院介绍,根据《2023年全国硕士研究生招生工作管理规定》,从2024年全国硕士研究生招生考试起,教育专业学位硕士业务课考试科目将增设全国统一命题科目,供相关招生单位自主选择使用。
教育专业学位硕士教育综合考试涵盖教育学原理、中国教育史、外国教育史和教育心理学等学科基础课程。要求考生系统掌握上述教育学学科的基本理论、基本知识和基本方法,能够运用所学的基本理论、基本知识和基本方法分析、判断和解决有关理论问题和实际问题。
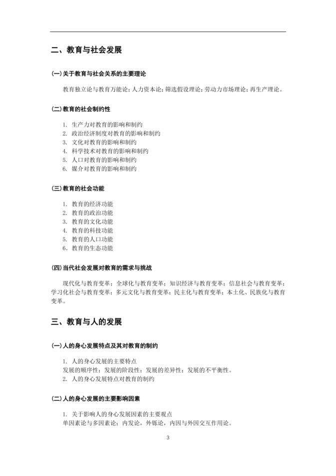
教育学原理
考查目标
1. 准确识记教育学的基础知识。
2. 正确理解教育学的基本概念和基本理论。
3. 能够运用教育学的基本理论分析教育理论与实践问题。
中外教育史
考查目标
1. 系统掌握中外教育史的基本知识,把握教育思想演变、教育制度发展、教育实施进程的基本线索与阶段,特别是代表性教育家的教育思想、重要的教育制度、重大的教育事件。
2. 准确理解有关中外教育史的基本文献,特别是其中的代表性材料,培养严谨的学风。
3. 正确运用辩证唯物主义和历史唯物主义的观点分析、评价中外教育历史事实,总结经验与教训,为现实的教育改革与发展提供理论启示。
教育心理学
考查目标
1. 识记与了解教育心理学的发展历程、代表人物及其主要实验。
2. 理解和掌握教育心理学的基本概念、基本原理及其对教育工作的启示。
3. 运用教育心理学的基本规律和主要理论,解释有关教育现象,解决有关实际问题。
详见↓
部分大纲内容


点击“这里”可查看并下载《教育综合考试大纲》。
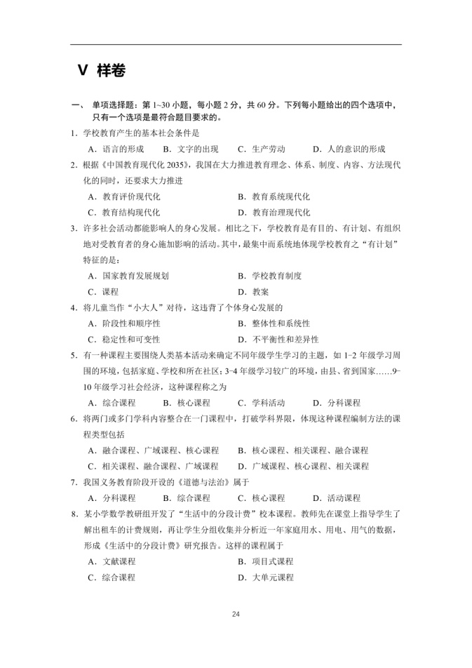
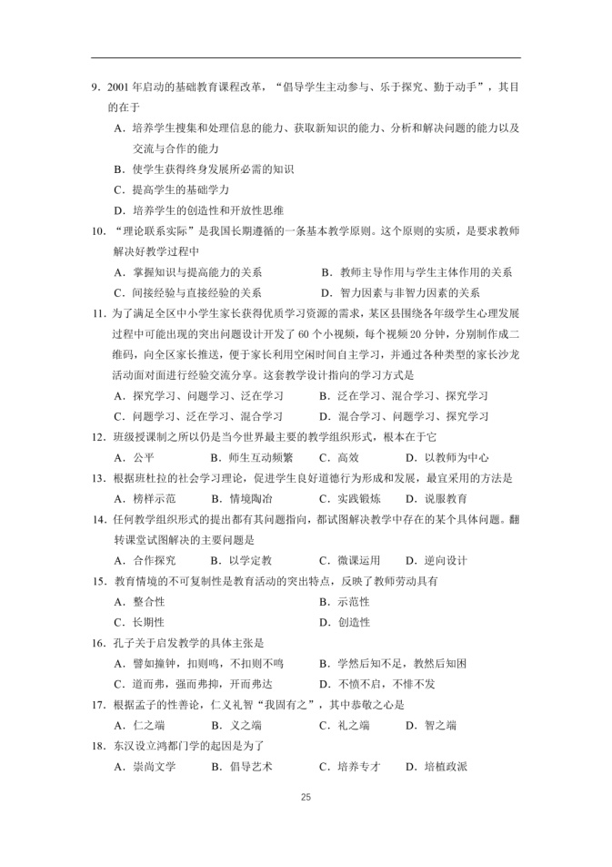
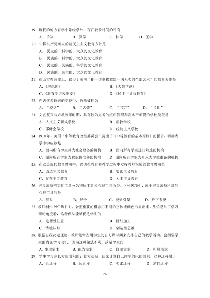
样卷








