大乐透新游戏规则发布,一文看懂怎么影响你的奖金
收到很多彩民信,都在问大乐透规则是不是变了。作为老店主,我仔细研读了最新文件,是昨天下午在体彩官网发布的!
确实有几处重要调整,直接关系到大家的奖金到手问题。今天把这些变化掰开揉碎讲清楚,建议收藏。

一、最大的变化:明确单期返奖"天花板"
以前只知道大奖有封顶,现在文件明确规定了单期最大返奖总额。简单说就是一期开奖所有奖金加起来有个上限,超过这个数就要按比例调整。这个限额赔付机制是之前没有明确写进规则的,现在白纸黑字写清楚了。
二、奖金支付顺序变了:固定奖优先

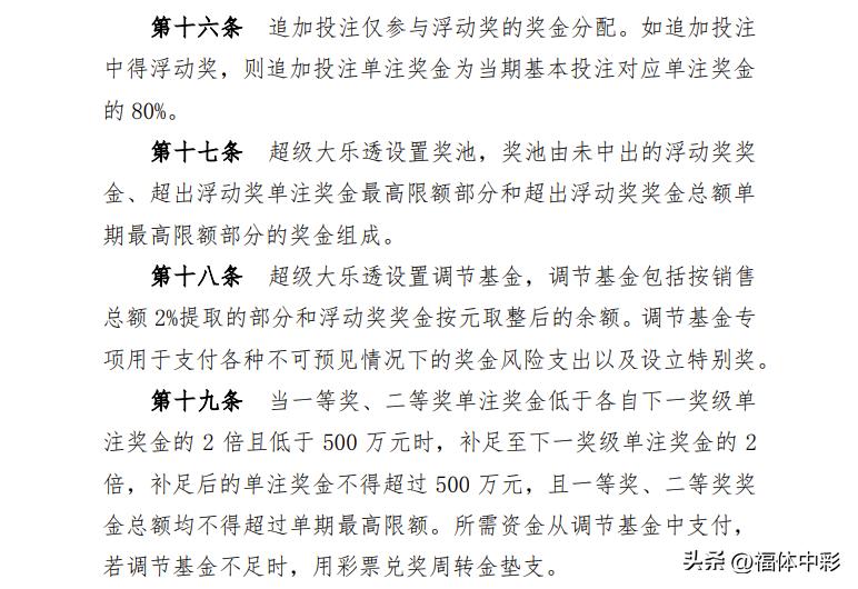
新规则最让我关注的是资金使用顺序——调节基金优先支付固定奖,剩下的才给浮动奖。这是什么意思?以前老规则下,如果一期开出太多固定奖(比如四五六七等奖),调节基金可能会先保一二等奖,导致固定奖缩水。现在明确固定奖优先,对中小奖彩民是实打实的保护。
具体计算方式是: 当期固定奖最大返奖总额 = 当期奖金额 + 上期调节基金余额 + 当期计提的调节基金 如果还不够,三至七等奖要等比例调整,不是某个奖级独吞风险。
三、固定奖调整细节:向下取整有讲究
新规则对固定奖调整做了细致规定:

这意味着以后中固定奖,金额可能会略有浮动,但基本不会低于老规则标准。老玩家都知道,以前规则对这块说得比较模糊。
四、浮动奖计算更透明:周转金垫支比例明确

这次文件最大的亮点是明确了彩票兑奖周转金的垫支比例,以前从来没这么细过:
计算公式也写得很死: 二等奖最大返奖总额 = 二等奖应分部分 + 调节基金余额 + 周转金垫支(销售额22%) 一等奖最大返奖总额 = 一等奖应分部分 + 奖池余额 + 调节基金余额 + 周转金垫支(销售额78%)
如果还不够怎么办?按注均分。追加投注的奖金是基本投注的80%,这个老规则也有,但新规则再次强调。
五、对彩民的实际影响
中小奖更稳:固定奖优先支付,意味着中四五六七等奖的彩民不用再担心奖金被一等奖挤占,心里踏实多了。大奖可能"打折":如果极端情况下中奖注数暴增,一等奖二等奖会触发均分机制,单注奖金可能远低于预期。老规则下奖池能兜底,现在明确了周转金垫支上限,风险更透明。追加投注性价比:追加投注还是1元,浮动奖多得80%奖金。但新规则下如果触发均分,追加的实际收益会缩水,这点大家要有数。数据更公开:每期开奖后会公布调节基金余额、周转金使用情况,老玩家可以借此分析奖金走势,这是以前没有的细节。
我的建议
不要因此改变投注策略,规则调整是为了防范系统性风险,实际触发的概率极低。追号的朋友要注意,新规则对固定奖保护更足,可以适当增加复式投注中小奖级的覆盖率。倍投需谨慎,万一触发限额赔付,倍投越多损失越大。
总的来说,这次规则修订主要是风控层面的完善,对普通彩民是利大于弊。特别是固定奖优先支付,体现了对小奖玩家的保护。大家放心玩,但要记得理性投注,量力而行。
#头条开新年# #大乐透游戏规则 #中国体育彩票#
